Lodge a Complaint

  • Home
  • Lodge a Complaint

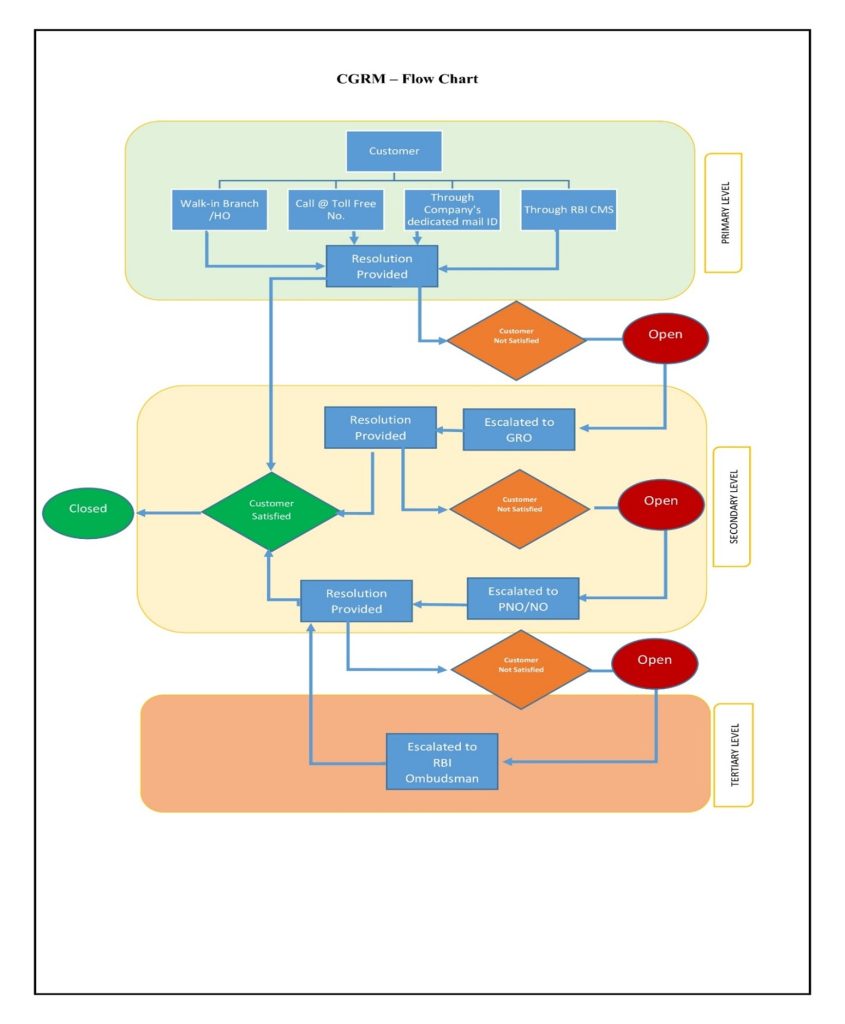
Grievance Redressal Officer

Name
Mr. Arindam Mondal

Toll-free Number
1800-572-1102

Turnaround Time

  • Up to 7 days from the date of complaint.

In case the complaint is not resolved within the given time or if the customer is not satisfied with the solution provided through above mentioned channel, customer may approach the following (between 09:30 am to 06:00 pm, from Monday to Friday except on public holidays).

Principal Nodal Officer

Name
Mr. Irshad Hussain

Toll-free Number
1800-572-1102

Turnaround Time

  • Up to 15 days from date of complaint, for simple and non-technical complaints.
  • Up to 30 days from the date of complaint for complaints requiring detailed investigation.

Escalation to RBI – Integrated Ombudsman Scheme – 2021

In accordance with the RBI Integrated Ombudsman Scheme, 2021 (IOS 2021), a customer may approach the RBI Ombudsman if:

  • The Company has not responded within 30 days from receipt of the complaint.
  • The customer is not satisfied with the final response of the Company.

Customer Grievance Redressal Mechanism - Flow Chart